
Sa vedem ce-i de facut...
Scaunele fata - cu un torx de 20 se desfac suruburile din spate ale ornamentelor de plastic, apoi cu o tubulara de 13 subtire cele 5 piulite ce fixeaza scaunul.
Pentru a desface cea de a cincea piulita de langa prinderea centurii, trebuie desfacut cu torx de 40 surubul ce fixeaza mecanismul centurii.
Nu uitati de cele 2 mufe de sub scaun, deconectati-le.


La clio husele sunt lipite de buretele scaunului, ele trebuind sa fie jupuite cu grija si la retapitare lipite din nou.
Husa de pe sezut are in partea inferioara un sur ce este intins de o piesa de plastic cu melc dintat, trebuie desfacut. Apoi cele 2 agrafe metalice (sagetile verzi)...la remontaj am folosit coliere de plastic.
La spatar trebuie desfacute tot 2 agrafe metalice, amplasate pe lateral, in interior, fix la baza spatarului. Apoi se poate jupui husa fara probleme pana la jumatatea spatarului, cat sa intre bine elementul de incalzire.


Pentru lipit husele am folosit un spray cu prenadez tesa din practiker. Se lasa max. 2 min. pentru a se evapora solventul.

Restul de operatiuni se fac in sens invers demontarii.
Termocontactul de pe elementul de incalzire al sezutului plasati-l in zona de unde buretele sezutul se termina, la imbinarea cu spatarul, sa nu existe presiune pe el.
Pentru butoane originale exista posibilitatea achizitionarii carenajelor cu loc pentru buton...codul colectiei e 7701207193


Elementele de incalzire sunt fabricate pentru logan, in echipare de origine pentru tarile nordice si Rusia, cod 6001548328 insa cablajul original ce le insoteste trebuie modificat, sa se poata realiza un cablaj electric cat mai apropiat de cel folosit pe modelele renault.

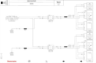
Adaug schema de origine a conectarii huselor la cablajul masinii. Practic se trece plusul pus in paralel de la ambele scaune printr-o siguranta de 20A (este slot liber in cutia cu sigurante daca doriti plasarea sigurantei ca-n fabrica) la plus contact (orice fir de culoare galbena).
Pe schema, 1016 e cutia cu sigurante, R277 si R278 sunt mufele de conexiune in varianta de origine de sub scaune (la kit-ul de logan e acea mufa verde), iar 385 si 386 sunt husele, cu mentiunea ca piesa din mijloc reprezinta butonul.


Cum ai realizat cablajul? Nu exista mufe precablate sub scaun, nu?
RăspundețiȘtergereDa, asa e, nu exista precablaj pentru conectarea huselor de incalzire in scaune, insa schema de conectare e simplista (am si adaugat o poza cu schema de origine), se pleaca cu cate 2 fire de la fiecare scaun, un fir e masa, iar celalalt in paralel printr-o siguranta de 20A(e slot liber in cutia cu sigurante) se pune la + contact.
RăspundețiȘtergerecosturi?
RăspundețiȘtergerePai setul de rezistente in jur de 150 lei de pe bursa forumului reno, carenajele (care mie cel putin mi-au venit 2 seturi in aceeasi punga, pe gri inchis si crem) 170 de lei - dar setul crem l-am vandut cu 70 de lei, spray-ul cu lipici vreo 30 de lei + munca efectiva la montaj.
RăspundețiȘtergerese poate monta si pe o scoda fabia
RăspundețiȘtergerenumai ca trebuie altfel de butoane?
stima
Da, husele se pot instala si pe scaune de la alte modele si marci, nu numai de la renault sau dacia.
RăspundețiȘtergereOri cu butoane de origine (in cazul de mai sus de Fabia) sau intrerupatoare aftermarket.
de unde pot cumpara ?
RăspundețiȘtergerede unde pot cumpara ?
RăspundețiȘtergere